每次绩效考核的时候似乎都会把企业搞得鸡犬不宁:员工因为担心考核结果对薪酬和职位升迁的影响而忐忑不安;直线经理们因为碍于情面,而对强制分布、末尾淘汰犹豫不决;人力资源部的工作人员们忙忙碌碌发放表格、回收、统计,但是考核中的水分却无法有效控制,员工对于考核结果的异议也多数是冲着人力资源部。如何让员工对考核结果心服口服,真正实现通过绩效考核达到绩效改进的目的呢?考核过程的公平,考核主体的公正、考核反馈的及时,并不能完全满足员工对绩效考核的满意度,实现绩效考核的目的,究其原因,问题很可能就出在绩效考核的起点--绩效目标的设定上,笔者近期在为一家知名房地产企业进行绩效考核体系优化项目中对此深有感触。
第一步:梳理绩效指标
S企业是一家知名的房地产企业,其正在运行的绩效考核体系表现出三方面的问题:绩效指标的战略导向性不足;指标存在交叉,导致交叉考核;指标模糊,难以衡量,形同虚设。绩效目标的设定犹如方向性的指导,目标设置不合理,接下来的过程必然犹如南辕北辙,我们首先对S企业的现有绩效考核指标进行梳理。林林总总的绩效指标其实可以大致分为以下六大类(见图1:绩效指标的分类):第一类,企业绩效指标,考核企业经营目标的实现情况,该类指标直接体现企业的发展战略要求,与企业年终效益奖金的总额挂钩,关乎企业每名成员的收益;第二类,部门关键绩效指标,考核部门的主要业绩结果,一般认为部门经理作为部门团队领导,所以部门关键绩效指标通常可以就是部门经理的岗位考核指标,与部门经理的绩效奖金挂钩,同时因为部门绩效由部门全体成员共同完成,所以考核结果与本部门所有员工年终奖金挂钩;第三类,岗位关键绩效指标,考核岗位的关键绩效,因为岗位关键绩效的实现是员工在考核周期内持续努力的结果,所以不但考核结果类指标,还考核过程类指标,目的在于引导员工注意自身的工作方法的改进和工作效率的提高,考核结果与员工绩效工资挂钩;第四类,工作计划考核指标,考核岗位工作计划目标完成情况,适用职能管理岗位员工,考核结果与员工绩效工资挂钩,“工作计划考核指标”能够解决职能管理部门不直接创造效益,较难提炼考核指标的问题;第五类,能力态度考核指标,考核员工在工作中表现出的工作能力和工作态度,因为员工的能力和态度在一定程度上能够对员工的绩效起到预测的作用,“能力态度考核指标”传达企业对员工工作能力和态度的期望,对员工行为改进起到指导作用,引导员工在工作过程中注意增强专业能力,提高职业素养;第六类,关键例外事件考核指标,专指对常规绩效考核指标所不能涵盖到的考核内容进行单独考核,主要适用于职能管理岗位考核,与工作计划考核同时进行,比如“重大事故”、“突出的投资收益或企业改制的重大创新”等非常规性指标,关键例外事件考核指标能够弥补常规绩效考核指标无法涵盖的地方。六大类指标构成完整的绩效考核指标体系,能够有效的发挥绩效指标的战略导向性作用;同时每类指标对应相应的薪酬政策,便于绩效考核和薪酬福利的有效衔接。
图1:绩效指标的分类
绩效考核的目的在于绩效改进,决不是为考核而考核,绩效考核同样需要投入产出分析,所以对于中小企业或是处于快速成长期的企业来说,以上六类指标并不全是必选项,通常“企业绩效指标”和“部门关键绩效指标”是普遍适用的指标,“岗位关键绩效指标”主要用于业务部门的员工的考核,典型的例子是对销售部员工的销售业绩的考核,而“工作计划考核指标”则适用于职能管理岗位员工,比如人力资源部的招聘计划完成率,“关键例外事件考核指标”可以根据需要选择。
第二步:有效分解绩效目标
S企业也认同绩效考核需要为实现战略目标服务,究竟怎样体现战略导向性呢?“企业绩效指标”、“部门关键绩效指标”和“岗位关键绩效指标”之间究竟如何体现内在的逻辑关系呢?这需要有效的战略目标分解工具。平衡计分卡由于提供了从“财务绩效、满足客户需求、内部运营和学习与成长”四个维度的分析视角,这一战略管理工具在企业绩效管理领域发挥重要作用,进而成为战略实施工具(见图2:平衡计分卡四个维度绩效指标举例)。
图2:平衡计分卡四个维度绩效指标举例
分解过程可以分为“两条线索、三个层级”(见图3:企业战略目标分解示意),两条线索分别是:“使命分解”和“目标分解”,企业肩负的使命是:专注细分市场,成为行业的领跑者,而目标则是企业使命在每个发展阶段的体现,所以从两条线索分解可以保证企业的长远可持续发展;三个层级分别是:“企业绩效”、“部门绩效”和“个人绩效”,企业每名成员好比细胞共同构成企业有机体,只有企业每名成员个人绩效指标的实现,进而实现部门团体绩效目标,才能最终提升企业绩效,所以从三个层级分解能够保证企业绩效目标的有效着陆。从企业战略目标开始,寻找驱动战略成功的关键成功因素KSF,然后借助平衡计分卡,根据各部门的定位,建立企业各部门与关键成功因素密切相关的关键绩效指标体系(KPI),最后根据员工的《职位说明书》中主要职责的界定,将部门的关键绩效指标分解到每名员工身上,形成完整的企业绩效考核指标体系。在绩效管理过程中,通过绩效指标的跟踪指导,衡量战略实施过程的状态并采取必要的修正,以每名员工绩效指标的实现及绩效的持续增长,最终实现企业战略目标。战略目标的分解过程需要注意的是并不是所有的部门都能够清晰的按照“财务绩效、满足客户需求、内部运营和学习与成长”四个维度的分解得到绩效指标,尤其是职能管理部门,所以借助平衡计分卡并不是让绩效目标的分解过程变成机械地按照四个维度填写指标,甚至出现强拉硬扯编指标,需要根据各部门的定位进行适当的指标转换,比如人力资源部、行政管理部的“财务绩效”维度比较难直接体现,需要考虑间接体现,人力资源部的控制人工成本,行政管理部的降低办公成本等都是其“财务绩效”的体现。
图3:企业战略目标分解示意
第三步:量化SMART原则
借助平衡计分卡分解得到企业各部门的KPI体系能够保证绩效指标的战略导向性,但是在得到具体绩效指标过程中,还有其他容易犯的错误:指标模糊,无法衡量;指标来源不确定,数据不可得;指标要求过高,无法指导行动等等。为此,我们在绩效目标设定时经常强调SMART原则:S-Specific,绩效指标需要具体;M-Measurable,绩效指标需要可衡量;A-Action-Oriented,绩效指标需要行动导向,能够指导员工行为;R-Realistic,绩效指标需要真实可行;T-Time-Based,绩效指标需要界定明确的起止时间。应该说SMART原则是非常全面的,但是在实际绩效指标的设定中对SMART原则的应用还有一段距离,关键在于如何描述,进行有效量化,图4总结了绩效指标的几种有效量化方法,其中从“硬性指标”和“软性指标”两个方面进行介绍,对于可以量化的硬性指标需要根据不同方法的适用范围进行描述,便于绩效数据的获取和指导性。
图4:绩效指标量化方法
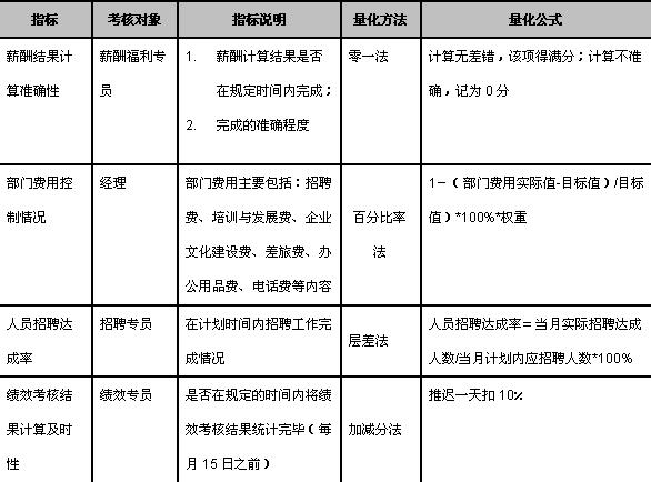
为便于大家对五种量化方法的掌握,现就人力资源部岗位考核指标如何应用每种方法举例如下(见图5:量化指标举例)

中国留学生归国求职洞察报告 核心摘要中国留学生归国就业已成普遍选择,且创业意愿低。超过80%的留学生毕业首选归国发展,其中绝大多数直接就业,只有2%的留…[详细]

阳明心学,做人的大智慧 每次阅读王阳明的时候,我总是感觉很遗憾,不是因为内容不好,而是遗憾自己怎么知道得这么晚。阳明心学是一种实践的哲学,具有真…[详细]

关于最低工资标准的定义 最低工资标准是什么?由谁拟定?最低工资包括加班费吗?计件工资存在最低工资吗? 关于最低工资标准你是否也有这些疑问? 01、…[详细]

企业管理的三道“坎” 赫伯特·西蒙曾说:管理就是决策。但是,对大多数管理者来说,尤其是高层管理者,他们往往面临的不是决策难题,因为管理者只要具…[详细]

领导人都深刻掌握的22条管理法则 01、吉德林法则美国通用汽车公司管理顾问查尔斯·吉德林提出:把难题清清楚楚地写出来,便已经解决了一半。只有先认清问题,才能…[详细]

中国留学生归国求职洞察报告核心摘要中国留学生归国就业已成普遍选择,且创业意愿低。超过80%的留学生毕业首选归国发展,其中绝大多数直接就业,只有2%的留…[详细]